Instance Verification Kit (IVK)
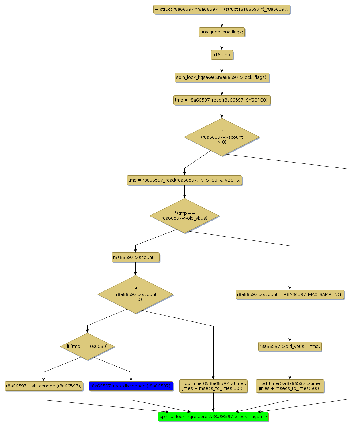
spin lock @ [2731+27+/linux-3.19-rc1/drivers/usb/gadget/udc/r8a66597-udc.c]
Instance Signature: lock
|
The Matching Pair Graph:
|
|
Function Name
|
Control Flow Graph (CFG)
|
Events Flow Graph (EFG)
|
Source Correspondence
|
|
r8a66597_timer
|
|
|
[37911+14+/linux-3.19-rc1/drivers/usb/gadget/udc/r8a66597-udc.c]
|
|
r8a66597_usb_disconnect
|
|
|
[2363+23+/linux-3.19-rc1/drivers/usb/gadget/udc/r8a66597-udc.c]
|